首页/人工智能/我国智能制造装备产业深度解析/
我国智能制造装备产业深度解析
2025-10-11 17:03:501746浏览
源自:智能制造IMS

智能制造装备产业分类

根据《工业战略性新兴产业分类目录(2023)》,智能制造装备产业主要分类包括机器人与增材设备制造、重大成套设备制造、智能测控装备制造、智能关键基础零部件制造、其他智能设备制造、智能制造相关服务。

智能制造装备产业链全景图

智能制造装备产业链涵盖上游的原材料与零部件,中游的制造,以及下游的应用。上游以基础材料和高性能元件为主,中游涉及环节众多,根据产业链细分情况,将中游智能制造装备划分为机器人与增材设备、自动化生产线、智能测控装备、集成智能装备等,下游应用于多领域如电子信息、新能源、轨道交通、生物医药、农业、物流、环境监测等。智能制造装备产业链通过从上游的高性能材料和元件,到中游的多样化智能制造技术,再到下游的广泛应用领域,表明智能制造装备产业是现代产业发展中的核心基础产业,并在多领域具备重要影响力。

智能制造装备发展政策

国家颁布了一系列有利于智能制造装备行业的产业政策,以促进行业的健康发展。具体政策内容如下图所示:

智能制造装备产业发展现状

(一)数控机床

数控机床,即数字控制机床,是一种配备有程序控制系统的自动化机床。近年来,数控机床市场呈现出快速发展的态势,行业规模持续扩大,整体运行状况稳中向好。中商产业研究院发布的《2025-2030年中国数控机床行业调查及发展前景分析报告》显示,2024年中国数控机床市场规模达到约4325亿元。中商产业研究院分析师预测,2025年行业市场规模将超4500亿元。

(二)工业机器人

近年来,我国工业机器人产量总体呈现增长趋势。中商产业研究院发布的《2025-2030年中国工业机器人行业深度调查及投融资战略研究报告》显示,2024年全国工业机器人产量为55.64万套,同比增长14.2%。中商产业研究院分析师预测,2025年产量将超过60万套。

(三)3D打印设备

3D打印技术,有别于传统减材制造,是一种快速成型技术,通过对模型数字化立体扫描、分层处理,借助于类似打印机的数字化制造设备,利用材料不断叠加形成所需的实体模型。中商产业研究院发布的《2025-2030年中国数控机床行业调查及发展前景分析报告》显示,2024年中国3D打印设备产量341.8万台,增长11.3%。中商产业研究院分析师预测,2025年产量将超400万台。

(四)智能物流装备

智能物流装备指用于产品运输和储存的自动化装备和系统。中商产业研究院发布的《2025-2030年中国智能物流装备行业研究报告》显示,在供应链自动化需求增长、物联网和人工智能技术进步的推动下,中国智能物流装备的市场规模从2020年的449亿元增至2024年的1041亿元,复合年增长率为23.4%。中商产业研究院分析师预测,2025年中国智能物流装备市场规模将达到1261亿元。

我国智能制造装备产业区域发展格局

我国智能制造装备产业呈现出区域化集聚的特点,主要集中分布在珠三角、长三角、环渤海以及中西部这几大区域。以数控机床为核心的主要研发和生产企业集中在辽、鲁、京、沪、苏、浙和陕;关键基础零部件及通用部件、智能专用装备行业方面,河南、湖北、广东等地区展现出了快速发展的良好态势,而洛阳、襄阳、深圳更是其中的突出代表;工业机器人作为未来智能装备发展的热门领域,其主要市场将集中在北京、上海、广东、江苏这几个经济发达、制造业基础雄厚的地区。

珠三角地区:以广州、深圳为核心,积极践行“机器换人”策略,逐步发展成为“中国制造”的主阵地之一。广州围绕机器人及智能装备行业核心区建设精心布局,致力于打造具有影响力的产业集聚区;深圳则着力打造机器人、可穿戴设备行业的制造基地、国际合作基地以及创新服务基地;江门市也不甘落后,聚焦激光与增材制造、高端装备制造、先进材料等产业,不断培育新的经济增长点。

长三角地区:以上海、江苏、浙江、安徽等为核心,经济活跃,创新能力较强,上海在关键零部件、机器人、航空航天装备等方面均处于国内领先地位;南京凭借区位优势及雄厚的工业基础,形成了以轨道交通、汽车零部件、新型电力装备为特色的高端装备集群;常州则围绕智能化改造、智能车间(工厂)建设等领域,大力推进智能制造发展。

环渤海地区:以北京、山东等为核心,我国高校和科研院所高度集中的区域,人才储备雄厚,科研实力突出。该区域形成了以京津冀“核心区域”与山东半岛、辽东半岛“两翼”错位发展的产业格局。其中,北京在工业互联网及智能制造服务等软件领域优势突出,河北、山东、辽东等周边省份的智能制造装备产业规模持续扩大。

中西部地区:以四川、河南为核心, 虽落后于东部地区,但正依托当地高校及科研院所的优势资源,积极探寻智能制造装备的发展路径。其中,先进激光行业成为了该区域智能制造装备发展的“新亮点”,四川、河南等地已发展出技术领先、特色鲜明的先进激光行业,并且正紧抓国家战略机遇,加快推进智能制造装备的全面发展。

我国智能制造装备产业省市分布

广东、江苏、浙江、上海、山东为主要分布区域,特别是广东省覆盖领域最为广泛,企业数量也处在全国前列,为中国智能制造装备产业的关键省份之一。

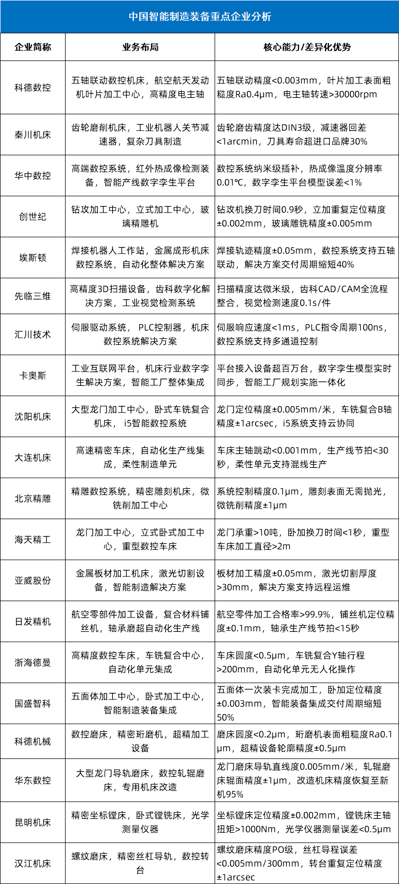
我国智能制造装备产业重点企业业务布局

我国智能制造装备企业核心竞争力排名

重点企业基本概况

(一)创世纪

主营业务是高端智能装备业务。主要产品是五轴加工中心、立式加工中心(V系列)、龙门加工中心系列、卧式加工中心系列、数控车床系列、高速钻铣攻牙加工中心、3C系列其他产品。2025年上半年实现营业收入24.41亿元,同比增长18.44%;实现归母净利润2.33亿元,同比增长47.47%。2025年上半年主营产品包括数控机床、经营租赁,营收分别占整体的96.23%、3.40%。

(二)埃斯顿

主营业务是从自动化核心部件及运动控制系统、工业机器人、机器人工作站到智能制造系统的全产业链。主要产品是自动化核心部件及运动控制系统、工业机器人及智能制造系统。2025年上半年实现营业收入25.49亿元,同比增长17.52%;实现归母净利润0.07亿元,同比增长109.59%。2025年上半年主营产品包括工业机器人及智能制造系统、自动化核心部件及运动控制系统,营收分别占整体的82.09%、17.91%。

(三)创想三维

是全球消费级3D打印生态领创者,产品全面覆盖3D打印机、3D扫描仪、激光雕刻机、配件、耗材等,构建完善的3D打印生态圈和创想云一体化3D打印平台,目前已拥有Creality和Ender两大国际品牌,同时旗下拥有HALOT 、Sermoon等创新品牌。目前,创想三维3D打印相关产品分为整机系列、Ender系列、CR系列、光固化系列、工业级。

(四)汇川技术

主营业务是通用自动化、新能源汽车、智慧电梯、轨道交通。主要产品是PLC、HMI、CNC、运动控制卡、低压变频器、中高压变频器、通用伺服系统、专用伺服系统、工业机器人、电机、丝杠、直线导轨、气动产品、传感器、工业视觉、电梯一体化/变频器、人机界面、门系统、线束线缆、井道电气、电机控制器、高性能电机、电驱总成、DC/DC、OBC、电源总成、牵引变流器、辅助变流器、高压箱、牵引电机、数字化平台、工业互联网、储能。2025年上半年实现营业收入205.09亿元,同比增长26.73%;实现归母净利润29.68亿元,同比增长40.13%。2025年上半年主营产品包括智能制造(通用自动化、智慧电梯等)、新能源&轨道交通,营收分别占整体的54.82%、45.18%。

(五)卡奥斯

卡奥斯COSMOPlat是海尔基于40年制造经验首创的以大规模定制为核心、引入用户全流程参与体验的工业互联网平台。卡奥斯围绕“工业数字化、工业绿色化、物联网解决方案”三大业务版块,基于“大连接、大数据、大模型”的技术体系,以“端+云”一体打造“灯塔工厂”和“产业云脑”两大高端系列产品,为千行百业提供智能制造解决方案和数据增值服务,赋能企业、园区、行业、城市数字化转型,助力数字经济高质量发展。

友情链接: